
Ett verktyg för att kartlägga dialogsystem
Översikt
Medverkande
Mer relaterad forskning
Kort om projektet
Forskning visar att hållbarhetsdialoger för ofta sker i projektform med bristande koppling till längre policyprocesser. Vi har därför tagit fram ett kartläggningsverktyg för att koppla enskilda dialoger till andra aktiviteter i ett politiskt system. Verktyget kan användas av dig som arbetar med hållbarhetsdialoger inom det offentliga, näringslivet, civilsamhälle eller akademin.
Forskning visar att enskilda dialoger kan ha en konstruktiv roll i omställningen under förutsättning att de har en medveten design och ges tillräckliga resurser. Dock visar forskning även att dialoger för ofta sker i projektform med liten koppling till längre och mer genomgripande politiska skeenden.
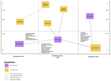
Vi har, för att hantera problemet med isolerade dialoger, utvecklat ett verktyg för att kartlägga dialogsystem. Kartläggningsverktyget har tagits fram inom forskningsprojektet Att balansera snabb och långsam planering och kan användas för att beskriva och bedöma dialoger inom hållbarhetsomställningen utifrån ett systemperspektiv. Det ger stöd för att beskriva kommunikationskvaliteter inom dialogaktiviteter samt för att bedöma kopplingar mellan olika aktiviteter i ett system. Verktyget möjliggöra även identifiering av utvecklingsområden utifrån beskrivningen av dialogsystemet. Verktyget är ämnat att användas av dig som arbetar med, eller ansvarar för, dialoger inom hållbarhetsomställningen. Det kan användas av verksamma inom offentlig förvaltning, civilsamhälle, näringsliv och akademi.
Webbinarium
Här kan du ladda ned en PDF med verktyget: Ett verktyg för att kartlägga dialogsystem
Exempel på kartläggning
